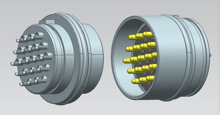
Bản vẽ 3D của đầu nối 19 chân cho khách hàng
Mới tuần trước, chúng tôi đã thành lập một nhóm đặc biệt và tổ chức các cuộc họp để thảo luận về các khía cạnh khác nhau trong dự án của bạn (công nghệ sản phẩm, giải pháp, quy trình sản xuất, kiểm soát chất lượng, các phần mở rộng dự án tương tự, v.v.). Cho dù nó được cung cấp bởi một mình pogo pin hay dưới dạng một bộ giải pháp Connector hoàn chỉnh, chúng tôi hoàn toàn có khả năng làm được điều đó.

Bản vẽ 3D của đầu nối 19 chân cho khách hàng



Lý do tại sao chúng tôi có năng lực là chúng tôi có những lợi thế sau:
Công ty chúng tôi có thiết kế và phát triển hoàn chỉnh, sản xuất và gia công, mạ điện, lắp ráp, từ việc chuyển vật liệu đến xử lý lớp phủ bề mặt, cũng như lắp ráp sản phẩm cuối cùng, kiểm tra độ tin cậy và đóng gói có thể được hoàn thành độc lập, có thể nhanh hơn và hiệu quả hơn Cung cấp sản phẩm cho khách hàng, rút ngắn đáng kể chu kỳ phát triển sản phẩm.Với thiết bị sản xuất tiên tiến, bắt đầu từ các chi tiết sản xuất, chúng tôi kiểm soát chặt chẽ mọi quy trình sản xuất.

